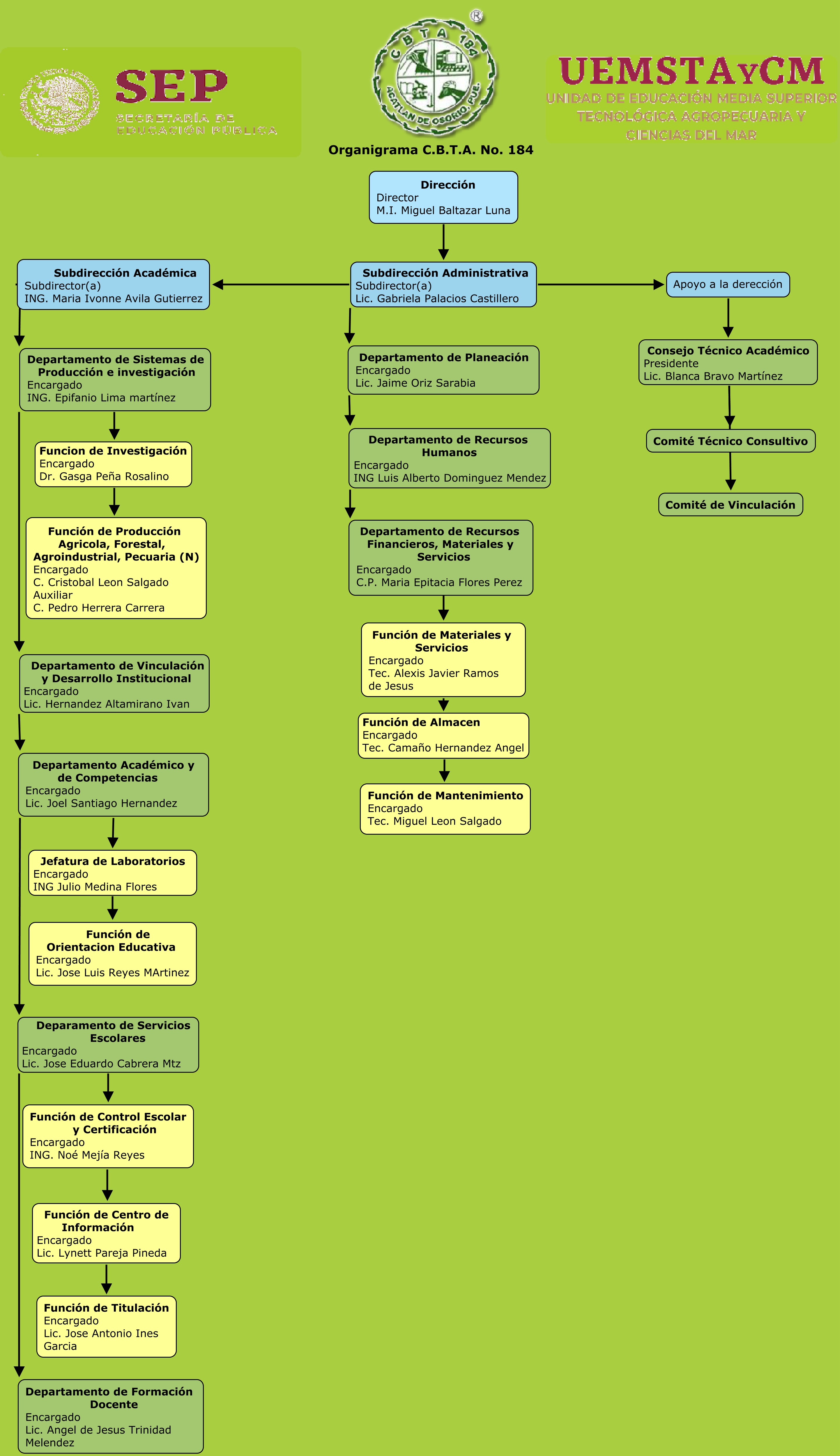
Organización


En el organigrama del plantel vigente se requieren para cubrir los cargos directivos: Direccion, Subdireccion y Departamentos 40 horas por area., jefatura de produccion 40 hrs., resultando un total de 360 hrs., necesarias para el buen funcionamiento organizacional del plantel.